您好,欢迎访问沈阳创想伟业科技有限公司!
电子邮箱
密码
登录
注册
忘记密码?
网站首页
公司简介
新闻中心
产品中心
标签色带
锦宫
兄弟标签机Brother
条码纸
合成标签纸
亚银标签纸
铜版标签纸
热敏标签纸
三防热敏标签纸
碳带
蜡基碳带
树脂碳带
混合碳带
扫描枪
民德MINDEO
新大陆Newland
斑马
霍尼韦尔Honeywell
得利捷Datalogic
标牌机
硕方
丽标
采集器
成为
新大陆
东集
优博讯
销邦
iDATA
霍尼韦尔
斑马MOTO
号码管
标签机
普贴
爱普生标签机
兄弟标签机
线号机
塞恩
MAX
力码
丽标
硕方
条码机
立象Argox
博思得 POSTEK
科诚Godex
北洋SNBC
东芝Toshiba
西铁城Citizen
易腾迈intermec
霍尼韦尔Honeywell
台半TSC
佐藤 SATO
汉印
斑马
启锐
用户留言
联系我们
名称
描述
内容
热门搜索:
联系
| 条码机
| 标签机
| 线号机
| 标牌机
| 证卡机
| 采集器
| 扫描枪
| 碳带
| 条码纸
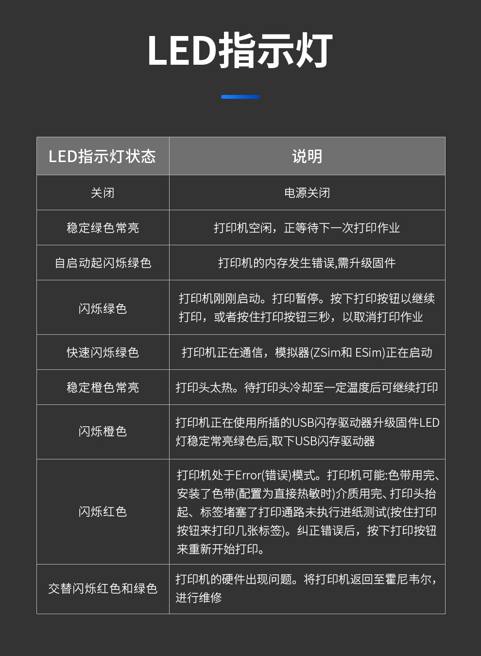
霍尼韦尔PC300T热敏/热转印标签打印机
市场价:
0.00
价格:
0.00
上一个:
霍尼韦尔Honeyw......
下一个:
佐藤 HR224